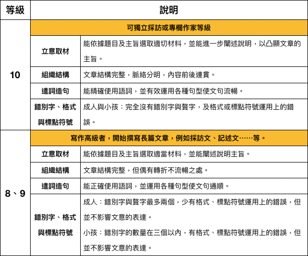
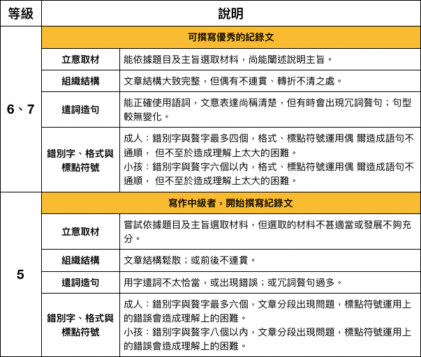
文章評級標準
中文寫作教練介紹

顏正裕
現職大學英文兼任講師,得過高雄青年文學獎、
新北市玩字時代散文入選,正在籌備一個長篇創作計畫。
教學專長:文學創作、書評
作品:〈《上不了的諾亞方舟》:看似魔幻的小時代〉、〈夏至‧夏蟄〉
劉基欽
劉教練擔任多年企業管理顧問,曾多次至美國Innosight、UCLA、SBI引進最新的「創新管理方法論」,回台灣在地化後,透過演講、寫作、培訓及企業輔導等方式,協助企業解決問題與提升員工能力。劉教練喜歡將協助企業推動創新的經驗化為文字分享給大家,目前在數位時代、經濟日報﹑樂寫網等皆可看到其足跡。
教學專長:商業文案、商業企劃、設計思考

許文卉
跟著節氣徒步山林,透過觀察融入山林,以文字記錄足跡。
現任樂寫專欄作家(書寫,自然,而然),文章曾刊登在《今周刊》與《未來家庭》 。
教學專長:生態探索、旅行故事、親子生活
作品:〈一場與土地老大的對話〉、〈牛埔打擋車麻糬〉、〈水濂交響樂〉
林玉萍
聯合報專業寫作講師 ,十多年服務經驗,曾任社工師、社工督導、輔導老師、作文老師,嘗試了多種工作以後,發現讓其他人也喜歡寫作,透過寫作進行抒發,是最熱愛的工作了。
曾經結合論文出本一本書籍;不定期在臉書上分享生活所見,而那些因為文字而產生的感動的留言,則是人生中極大的成就感了,希望有朝一日能開啟內心理想的作文事業!
趙彥丞
用活潑的文字表達帶著數字說話,讓科普教材變得有趣。
曾任補習班專任教師、私人家教、國科會跨國數學教材研究人員。
教學專長:教案編輯撰寫、科普寫作
何瓊雯
何瓊雯。理工人,努力保有藝術腦。偏鄉學童閱讀寫作教育志工、年度文章選集總編輯。
透過提問,引導孩子思考與表達;每每感動於他們觀察力與想像力的展現。
喜歡品味生活的各種滋味。享受偶然、期待未知。期許自己透過文字的力量,傳遞成長思維與正能量。
教學專長:閱讀寫作
何健銘
一個學習說故事的歷史人。曾受邀主持台灣歷史專欄,也寫過評論、遊記、詩等,除了閱讀、寫作、旅行外,也喜歡學習新事物與貓。
教學專長:旅遊文學、各式評論、文章精煉術
楊少康
堅信歡笑能令人長壽,每日努力透過文章撬動閱讀者的嘴角。文章曾於報章雜誌見稿,目前主力經營個人部落格,書評、食記、美妝各種類型均有涉獵。
教學專長: 部落格體驗文
孫峻德
喜歡透過寫作的方式,來整理自我的思緒,留下一份曾經認真活著的足跡。
從旅遊點滴、開卷筆記,到不時的心情小記,均略有心得。
參與閱讀寫作教育計畫已有三年的經驗,並持續在寫作、教學等領域上進修。
教學專長:旅遊小記、讀書心得、心情小品
陳家偉
工程師、學童閱讀寫作教育志工。熱衷長跑、喜歡思考。建構程式也堆疊文字。
教學專長:閱讀寫作。
黃詡娟
喜歡觀察,喜歡用各種方式將眼底心底感受到細微的情感表達出來。書寫是其中之一,習慣細膩又不著痕跡地表達思緒、感受及故事。文字成了句,句成了段落,段落成了文。可以是愛,可以是溫柔,也會是力量。
在生活中觀察,在日常中感受,認真生活是最好的老師
教學專長:閱讀寫作
英文寫作教練介紹
陳亭宇 Joyce
中正大學外文所 語言 X 教學 X 文化交流
透過語言,了解不同文化,透過文化激盪,找到自己對文化的理解與定位,曾擔任第五屆國際大使指導老師,和學員一起認識台南的文史,透過英文導覽展開一篇篇在地文史的篇章。












